114
PERGUNTAS & RESPOSTAS
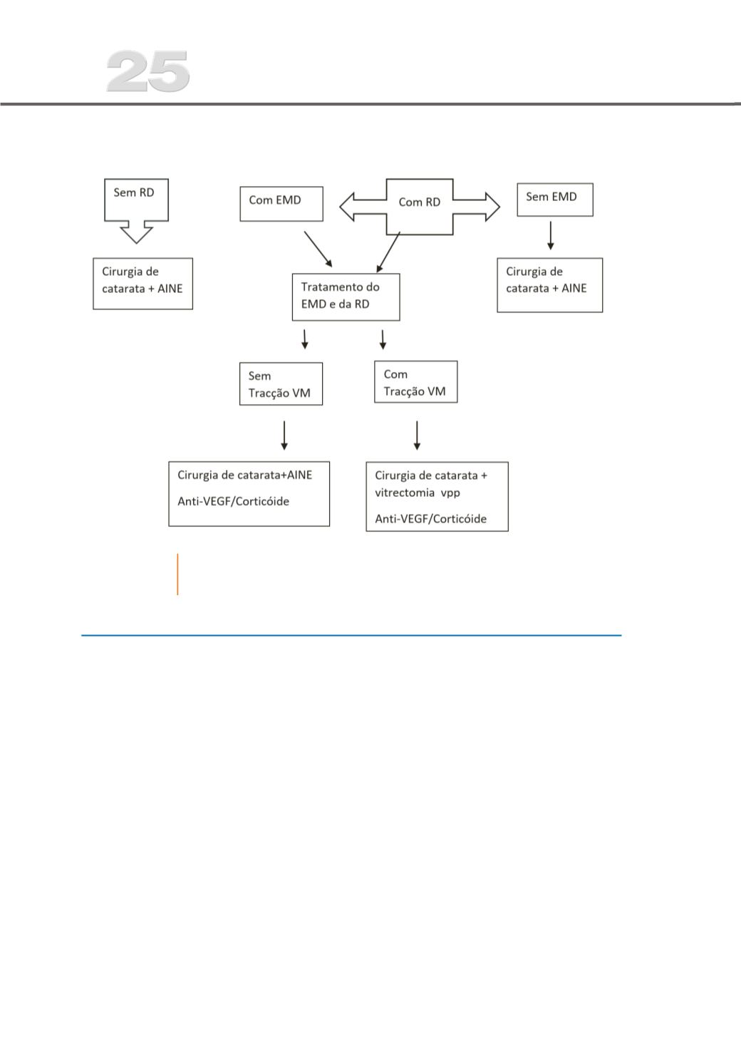
EMD
- Edema Macular Diabético
Referências
1. Klein BE, Klein R, Moss SE. Prevalence of cataracts in a population-based study of
persons with diabetes mellitus. Ophthalmology. 1985;92(9):1191-6.
2. Klein BE, Klein R, Moss SE. Incidence of cataract surgery in the Wisconsin Epidemio-
logic Study of Diabetic Retinopathy. Am J Ophthalmol. 1995;119(3):295-300.
3. Hayashi K, Igarashi C, Hirata A, Hayashi H. Changes in diabetic macular oedema after
phacoemulsi%cation surgery. 2007.
4. Degenring RF, Vey S, Kamppeter B, Budde WM, Jonas JB, Sauder G. Effect of uncom-
plicated phacoemulsi%cation on the central retina in diabetic and non-diabetic sub-
jects. Graefe’s Arch Clin Exp Ophthalmol. 2006;245(1):18-23.
5. Rossetti L, Autelitano A. Cystoid macular edema following cataract surgery. Curr Opin
Ophthalmol. 2000;11(1):65-72.
6. Dowler JG, Sehmi KS, Hykin PG, Hamilton AM. The natural history of macular edema
after cataract surgery in diabetes. Ophthalmology. 1999;106(4):663-8.
7. Pollack A, Leiba H, Bukelman A, Abrahami S, Oliver M. The course of diabetic retino-
pathy following cataract surgery in eyes previously treated by laser photocoagulation.
Br J Ophthalmol. 1992;76(4):228-31.
8. Pollack A, Leiba H, Bukelman A, Oliver M. Cystoid macular oedema following cata-
ract extraction in patients with diabetes. Br J Ophthalmol. 1992;76(4):221-4.
Esquema 1
PROCEDIMENTO PROPOSTO NA CIRURGIA DE CATARATA NO
DIABÉTICO




